欢迎访问四川省一级示范性高中(引领型)大小单双平台官网
首页
大小单双正规平台下载安卓版
学校简介
领导班子
学校文化
招生画册
新闻中心
三中要闻
学校公告
58必威苹果
德育建设
大小单双彩票平台
58必威网站6
58必威外网
58必威网
王延华名师工作室
方志林名师工作室
王利名师工作室
52betway
58必威
张云名班主任工作室
365必威皇冠万博
365必威直播
.betway
陈亮教育体育专家团队
高俊鹏教育体育专家团队
甘天春教育体育专家团队
刘利红教育体育专家团队
张丽珍教育体育专家团队
陈勇教育体育专家团队
刘金生名师工作室张永萍工作站
师生园地
教师风采
师生文章
学生社团
书画展示
365betway
竞赛成果
主页
>
德育建设
>
德育建设
德育建设
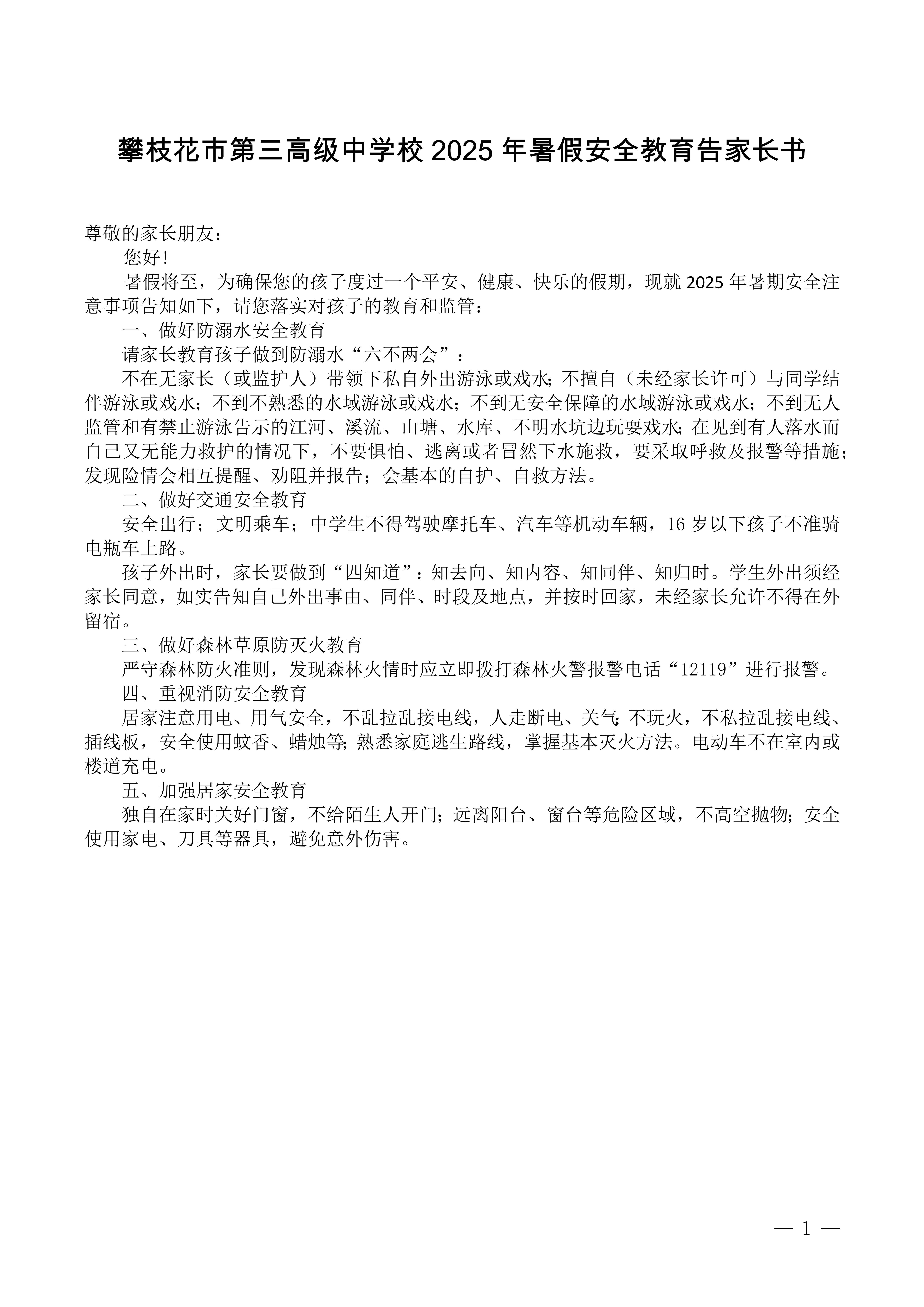
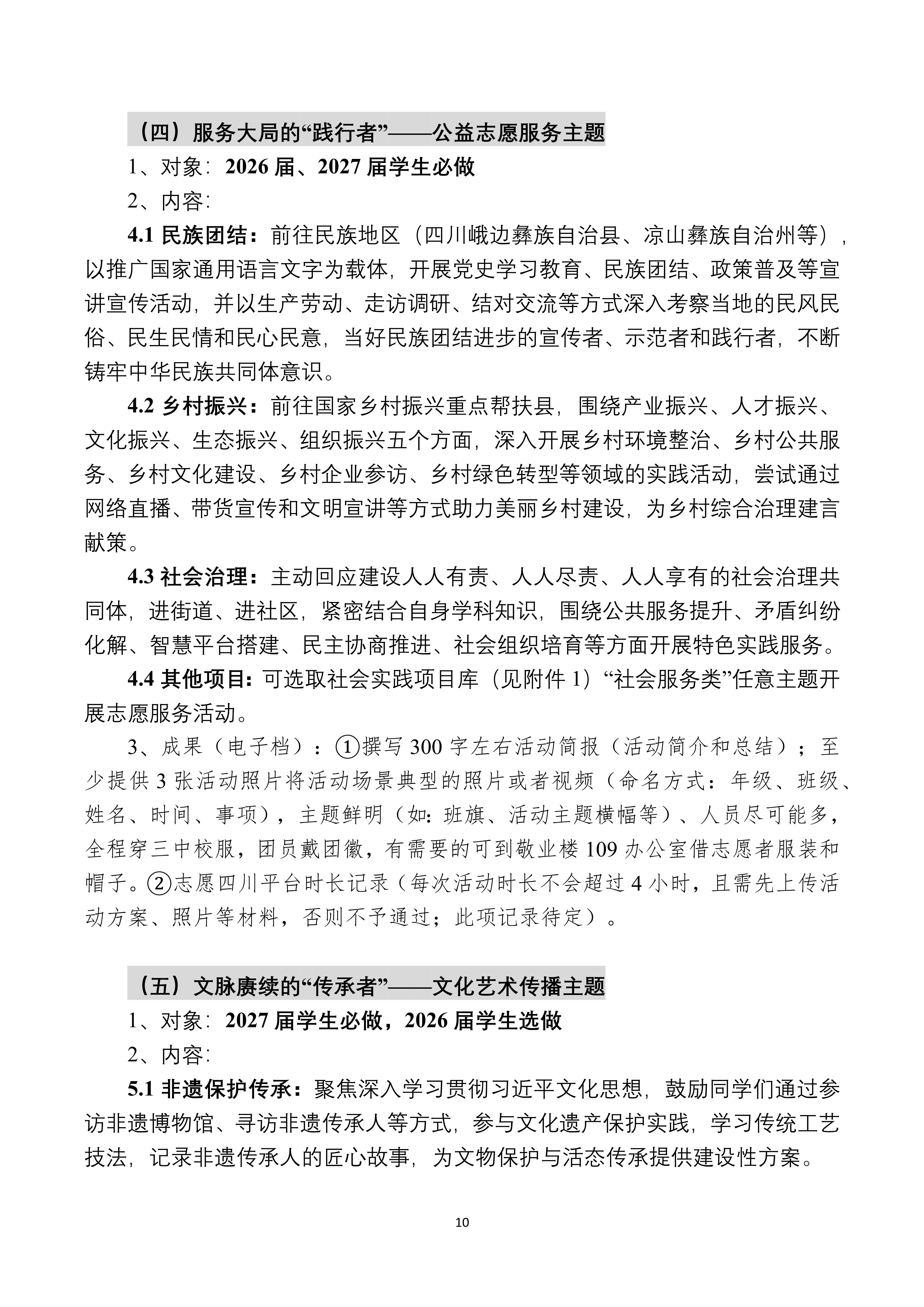
大小单双平台2024-2025学年暑期告家长书及社会实践活动(劳动教育)实施方案
作者:
买大小平台
发布时间:
2025-07-02 17:34
浏览次数:
次
上一篇:
今日蓄力拔节长,静待来年硕果香!市三中高2026届“挺进高三”主题班会掠影
下一篇:
此际擂鼓开新局,明朝折桂步青云——市三中举行高2026届高三启动仪式
事业单位
© All Rights reserved. Powered By
大小单双平台
友情链接
教育部
四川省教育厅
攀枝花市教育和体育局
攀枝花招生考试信息网
map